Hızlı Erişim
ÜBYS
E-POSTA
Türkçe
Türkçe
English
ARA
Hızlı Arama
BANDIRMA ONYEDİ EYLÜL ÜNİVERSİTESİ
SPOR BİLİMLERİ FAKÜLTESİ
HAKKIMIZDA
Dekan Mesajı
Misyon & Vizyon
Tarihçe
Tanıtım
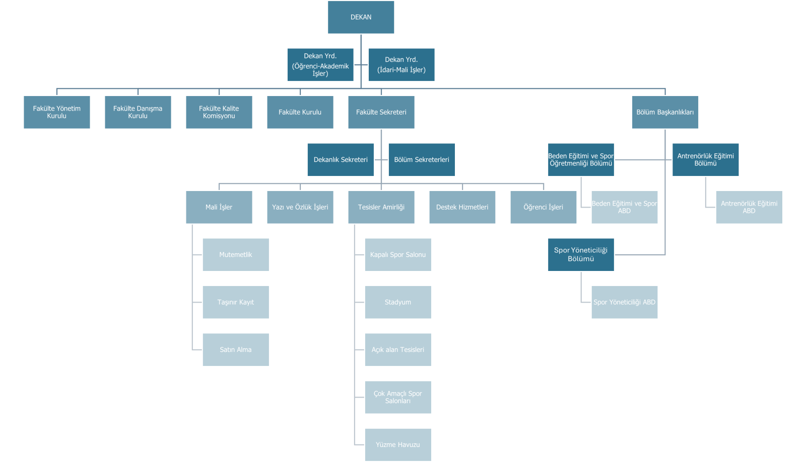
Organizasyon Şeması
Stratejik Plan ve İzleme Raporları
Hassas Görevler
Faaliyet ve İç Değerlendirme Raporları
Kurum İçi Değerlendirme Raporları (KİDR)
Kalite Yönetim Sistemi
Görev Tanımları
İş Akış Şemaları
İç ve Dış Paydaşlarımız
Kalite Politikamız
Kalite Koordinatörlüğü
Kalite El Kitabı
Projelerimiz
AB Projeleri
TÜBİTAK 1001 Projeleri
TÜBİTAK 2209 Projeleri
Komisyonlar ve Kurullar
Araştırma ve Geliştirme
Stratejik Hedeflerimiz
YÖNETİM
Dekanlık
Fakülte Kurulu
Fakülte Kurulu Kararları
Fakülte Yönetim Kurulu
Fakülte Yönetim Kurulu Kararları
Fakülte Danışma Kurulu
PERSONEL
Akademik Yönetim
İdari Yönetim
Akademik Personel
İdari Personel
Formlar
Akademik Personel
İdari Personel
Sınav Sorusu - Öğrenim Çıktısı Eşleştirme Raporu
Danışmanlık ve Öğrenci Görüşme Formu
BÖLÜMLER
Beden Eğitimi ve Spor Öğretmenliği Bölümü
Antrenörlük Eğitimi Bölümü
Spor Yöneticiliği Bölümü
ÖĞRENCİ
Akademik Takvim
Mevzuat
Öğrenci Formları
Öğrenci Temsilcilerimiz
Erasmus, Farabi, Mevlana Koordinatörleri
Bilgi Paketi / Ders Kataloğu
Öğrenci Bilgi Kitabı
Fakülte Engelsiz Öğrenci Birim Danışmanı
Yatay Geçiş Muafiyet ve İntibak Komisyon Üyeleri
Antrenörlük-Öğretmenlik Uygulaması Yönergesi
Ders Planları
Mezun
Mezun Sistemi
Öğrenci Memnuniyet Anket Sonuçları
Öğrenci Toplulukları
Üniversite Öğrenci Toplulukları
AKREDİTASYON
MENU
ANA SAYFA
Organizasyon Şeması
Gösterim:
1042
Organizasyon Şeması
HAKKIMIZDA
DEKAN MESAJI
MİSYON & VİZYON
TARİHÇE
TANITIM
ORGANİZASYON ŞEMASI
STRATEJİK PLAN VE İZLEME RAPORLARI
HASSAS GÖREVLER
FAALİYET VE İÇ DEĞERLENDİRME RAPORLARI
KURUM İÇİ DEĞERLENDİRME RAPORLARI (KİDR)
KALİTE YÖNETİM SİSTEMİ
GÖREV TANIMLARI
İŞ AKIŞ ŞEMALARI
İÇ VE DIŞ PAYDAŞLARIMIZ
KALİTE POLİTİKAMIZ
KALİTE KOORDİNATÖRLÜĞÜ
KALİTE EL KİTABI
PROJELERİMİZ
AB PROJELERİ
TÜBİTAK 1001 PROJELERİ
TÜBİTAK 2209 PROJELERİ
KOMİSYONLAR VE KURULLAR
ARAŞTIRMA VE GELİŞTİRME
STRATEJİK HEDEFLERİMİZ
YÖNETİM
DEKANLIK
FAKÜLTE KURULU
FAKÜLTE KURULU KARARLARI
FAKÜLTE YÖNETİM KURULU
FAKÜLTE YÖNETİM KURULU KARARLARI
FAKÜLTE DANIŞMA KURULU
PERSONEL
AKADEMİK YÖNETİM
İDARİ YÖNETİM
AKADEMİK PERSONEL
İDARİ PERSONEL
FORMLAR
AKADEMİK PERSONEL
İDARİ PERSONEL
SINAV SORUSU - ÖĞRENİM ÇIKTISI EŞLEŞTİRME RAPORU
DANIŞMANLIK VE ÖĞRENCİ GÖRÜŞME FORMU
BÖLÜMLER
BEDEN EĞİTİMİ VE SPOR ÖĞRETMENLİĞİ BÖLÜMÜ
ANTRENÖRLÜK EĞİTİMİ BÖLÜMÜ
SPOR YÖNETİCİLİĞİ BÖLÜMÜ
ÖĞRENCİ
AKADEMİK TAKVİM
MEVZUAT
ÖĞRENCİ FORMLARI
ÖĞRENCİ TEMSİLCİLERİMİZ
ERASMUS, FARABİ, MEVLANA KOORDİNATÖRLERİ
BİLGİ PAKETİ / DERS KATALOĞU
ÖĞRENCİ BİLGİ KİTABI
FAKÜLTE ENGELSİZ ÖĞRENCİ BİRİM DANIŞMANI
YATAY GEÇİŞ MUAFİYET VE İNTİBAK KOMİSYON ÜYELERİ
ANTRENÖRLÜK-ÖĞRETMENLİK UYGULAMASI YÖNERGESİ
DERS PLANLARI
MEZUN
MEZUN SİSTEMİ
ÖĞRENCİ MEMNUNİYET ANKET SONUÇLARI
ÖĞRENCİ TOPLULUKLARI
ÜNİVERSİTE ÖĞRENCİ TOPLULUKLARI
AKREDİTASYON